陕西金融控股集团有限公司(以下简称金控集团)成立于2011年11月,是经陕西省人民政府批准的国有大型金融性质投资骨干企业。
近年来,金控集团积极探索新的发展模式,持续释放发展活力,建立健现代企业治理体系和全面风险管控体系,全面布局产融结合业务链条,形成了投资、基金、担保、交易四大业务板块,稳步拓展金融股权投资、期货、保理等新业务增长点,支持省内重点项目和园区建设,服务我省经济发展战略,打造区域专业投融资平台。基金设立数量、规模全省领先;担保业务为省内担保行业“领头羊”,担保放大倍数、代偿率优于同行业平均水平;构建了全省多层次要素交易市场,建立健全了综合金融服务体系。
“十四五”时期,陕西金控集团将以习近平新时代中国特色社会主义思想为指导,在省委省政府、省直机关工委、省财政厅的正确领导下,立足新发展阶段,贯彻新发展理念,构建新发展格局,推动集团高质量发展,打造多位一体的综合性金融服务平台,为陕西经济发展贡献金控力量!
根据集团发展需要,现组织开展2023年校园招聘工作,公告如下:
一、招收基本条件
1. 2022届、2023届全日制高等院校大学本科及以上学历,能按时取得相应毕业证和学位证;
2. 具有较高的思想政治素养,品行端正,诚实守信,遵纪守法;
3. 富有责任心、进取意识、具有良好的学习能力、沟通能力和团队协作精神;
4. 具有相关从业资格、获得校级及以上荣誉的优先。
5. 具备符合招聘岗位的资格条件及要求。
二、招聘岗位及任职要求

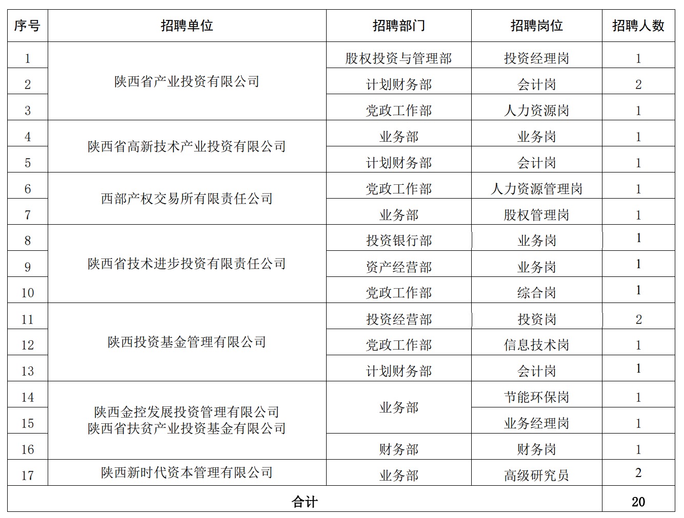
具体岗位职责及任职要求见附件。(下载: )
三、简历投递
1. 点击本文下方链接,下载填写《陕西金融控股集团有限公司2023年校园招聘应聘登记表》;
2. 扫描个人身份证、学历学位证书、教育部学籍在线验证报告、教育部学历证书电子注册备案表、高等教育学位在线验证报告、资格证书、获奖证书、荣誉证书、实习证明等材料;
3. 邮件主题按照:“应聘公司+部门岗位+姓名”填写;
4. 将上述资料压缩发送至邮箱:hr@sxjkgroup.com。
四、招聘须知
1. 招聘流程:资格审查、面试、背景调查、体检、公示、录用等环节。
2. 发布渠道:
陕西金控集团官网:www.sxjkgroup.com
智联招聘西安频道:www.zhaopin.com/xian
智联招聘校园频道:https://xiaoyuan.zhaopin.com
3. 报名方式:只接受邮箱投递简历报名。
4. 报名时间:自公告发布之日起至2023年3月5日。
5. 注意事项:
(1)每位应聘人员仅可投递一个岗位;
(2)应聘人员对个人提供信息的真实有效性负责,凡提供虚假材料、伪造有关证件以及资历的,一经查实,取消其应聘资格。
(3)进入录用范围的应聘人员,若未聘任到申报岗位,经本人同意可调剂至其他岗位。
6. 联系方式:林老师 029-68596088转85715
本公告未尽事宜由陕西金融控股集团有限公司人力资源部负责解释。
本次招聘报名已结束。
下载: